| 
|
Infrared
remote control, wireless keyboard with trackball or touchpad
Customized mini pc included industrial pc, htpc and thin client
Mini-itx motherboard, dom, ssd, pc chassis and power supply |
|
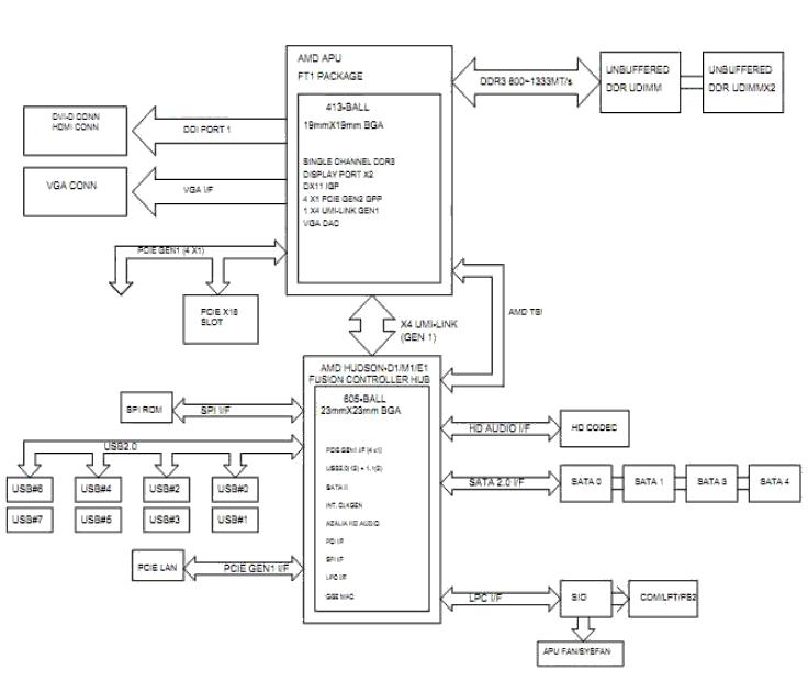
AMD Mini-ITX APU
E350 Motherboard E350TE1 with ATI Radeon HD6250
AMD APU E350
fusion, VGA+DVI+HDMI output, LAN*1,COM1*1.
 
Specification
CPU AMD Hudson-D1 FCH+Brazos Ontario Single or Dual Corel 800Mhz to 1.6GHz
CPU TDP 18W
Chipset AMD Husdon
Memory 2*240pin DDR3 DIMM, up to 8GB
Graphics Integrated AMD HD 6250 Graphics with UVD3.0 Decode, support DirectX11,
1080i, 1080P and H.264. VC-1, MPEG-G etc high definition player.
AMD eOntario APU (800MHz~1.6GHz), VGA onboard, UVD3, Support Direct X11
VG+DVI or VGA+HDMI
Audio Realtek ALC662, support 2/4/5.1 HD sound channel
LAN Onboard 2 x Realtek 8111D 1000LAN(10/100/1000MB Adaptive LAN), support
PXE.
Storage Interface 4* SATA 3Gb/s (support RAID 0,1)
Expansion Slots 2*PCI-E x16 slot, 1*PCIE
USB 8*USB 2.0(4 pcs on the back panel,4 pcs via the USB brackets connected
to the internal USB headers)
Internal
I/O Connectors
1 x F_PA NEL header
1 x CPU_ FAN header
1 x SYS_FA N connector
1 x Front Audio header
1 x SPDIF header
1 x CD_IN header
2 x USB 2.0 headers
1 x CLR_CMOS header
1 x Audio header
2 x VGA headers
1 x 24Bit LVDS
1 x GPIO header
4 x SATA connector (Support RAID0,1)
1 x MINI_PCIE connector
4 x COM headers
1 x PCIe
1 x 1000Mbps LAN (RTL8111E)
1 x SPDIF
Back Panel
Connectors
1 x PS/2 keyboard and mouse
0 x LPT
1 x DVI+VGA+HDMI ports
1 x RJ45 port
2 x audio Jacks( Line-out, MIC or Line-in)
4 x USB connector
I/O Controller
1 x IT8782F-S
BIOS AMI Authorized 8Mbit BIOS, support RPL/PXE non-disk system
Work Environment
Work Temperature -15~55¡
Work Humidity 10%~90% of relative humidity, non-congealable.
EMC: EMC:CE,FCC part 15 class B
Form Factor Mini-ITX 170*170mm
Apply Range HTPC,ATM,Kiosk,Digital Signage or Living Room PC
Ordering Informatio
E350TE1-10 fanless (customized version)
E350TE1-14 with fan
E350TE1-16 with fan
|
@2003-2020, Teket Innovation Technology Company Limited, ICP No: 05050856
BEIJING: 1 Information Road, Shangdi, Haidian, Beijing 100085, China
Tel: 0086-10-82894738 Fax: 0086-10-82893738
HONG KONG: Room 504, President Commercial Centre, 602-608 Nathan Road, Mongkok, Kowloon, Hong Kong
Tel: 00852-2781-6070 Fax: 00852-2781-6078
teket@teket.com
or teket@bbn.cn teket@teket.com teket@teket.com 80048010 Twitter Facebook Linkedin
|